Research Article | Volume 11, Issue 5, September, 2023

Population structure and genetic diversity analysis of Dalbergia latifolia and Dalbergia sissoides using RAPD markers

R. Vasudevan D. Thangamani S. Lalitha K. R. Sasidharan   

Open Access   

Published:  Aug 10, 2023

DOI: 10.7324/JABB.2023.11507
Abstract

Dalbergia latifolia and D. sissoides are economically important and slow growing timber species of India. Both are closely related leguminous species and genetic divergence of these species is still untapped in Kerala and Tamil Nadu states. A total of 56 Dalbergia accessions from 20 forest divisions of Kerala and Tamil Nadu regions were used in the present study. Based on the Evanno method, Bayesian model of population structure analysis divides the tree accessions into 3 genotypic groups, namely D. sissoides group-1, D. sissoides group-2 and D. latifolia group. The tree accessions were also divided into 2 distinct clusters (D. latifolia and D. sissoides clusters) according to Neighbour joining clustering and principal co-ordinates analysis. AMOVA, allelic frequency analysis and Mantel test were performed for both species. The results indicated that D. latifolia and D. sissoides were genetically distinct without any recent intermixing. The results also expressed that D. sissoides cluster consists of 2 genotypes which contained recently admixed individuals. The present work was proved that D. latifolia is primitive than D. sissoides and both are considered as a monophyletic sibling species. 32 out of 40 D. sissoides accessions showed D. latifolia-like leaflet apex in the Western Ghats of Kerala and Tamil Nadu. It was formed a species complex which caused misidentification of D. sissoides accessions as D. latifolia. The study will be useful for the species identification, mapping of populations, species conservation and further genetic improvement programs.


Keyword:     Cryptic sister species Bombay blackwood Indian rosewood Malabar blackwood PCR-based dominant DNA marker Binary data analysis


Citation:

Vasudevan R, Thangamani D, Lalitha S, Sasidharan KR. Population structure and genetic diversity analysis of Dalbergia latifolia and Dalbergia sissoides using RAPD markers. J App Biol Biotech. 2023;11(5):59-69. https://doi.org/10.7324/JABB.2023.11507

Copyright: Author(s). This is an Open Access article distributed under the terms of the Creative Commons Attribution-NonCommercial-ShareAlike license.

HTML Full Text

1. INTRODUCTION

Population structure and genetic diversity analyses are important ways to find out the genetic relationship and evolutionary history among the species. Studies on population structure and genetic diversity provide a framework to explore the ecological and conservation issues for species management. Details of population structure and genetic diversity are essential and invaluable to understanding the gene flow, genetic drift, and natural selection processes among populations [1]. Molecular markers are useful for assessing the genetic variation within and among species. Random Amplified Polymorphic DNA (RAPD) markers are dominant DNA markers and were commonly used to study population structure and genetic diversity [2,3].

Dalbergia latifolia Roxb. and Dalbergia sissoides Wight and Arn. are valuable and precious timber species of the family Fabaceae. D. latifolia is known as “Indian Rosewood” or “Bombay Blackwood” and distributed in the sub-Himalayan tract from Oudh eastwards to Sikkim, Bihar, Orissa, Central, Western, and Southern India. D. sissoides is commonly known as “Malabar Blackwood” and distributed in Western Ghats of Karnataka, Tamil Nadu, and Kerala. These tree species are found in the semi-evergreen and deciduous forests of the above areas. The timber of these species was used for making furniture, carvings, decorative plywood, and veneers [4,5].

D. latifolia and D. sissoides are genetically closer species and have a wide range of habitat-preferring morphological characteristics which caused many difficulties in species identification using herbarium specimens [6]. Therefore, earlier taxonomical studies considered D. sissoides as a variety of D. latifolia and mentioned it as D. latifolia var. sissoides (Wight and Arn.) Baker whereas, later studies separated it as a distinct species [7,8]. Hiremath and Nagasampige (2004) showed a high jaccard similarity index (0.37) between these species was noted using RAPD markers in the Western Ghats of Karnataka and supports the independent species status of D. sissoides [9]. Yulita et al. reported the genetic diversity of five populations of D. latifolia from Yogyakarta and Lombok Island, West Nusa Tenggara, Indonesia, using sequence random amplified polymorphism (SRAP) markers [10]. Yulita et al. also revealed the population structure and genetic diversity study of D. latifolia in Java and West Nusa Tenggara using SRAP markers [11].

Many natural factors and illegal logging have affected the reproduction and establishment of these tree species. Therefore, the natural populations of these species have been declining in their habitats [5]. Both rosewood species were listed in Appendix 2 of CITES since 2017. The species appearing in Appendix 2 of CITES were banned from international trade without an import and export license or re-export certificate [10]. Both rosewood species have also been categorized as “Vulnerable” in the Red Data Book of IUCN [13]. Hence, population structure and genetic diversity studies of these species are essential for developing conservation strategies and further tree improvement programs.


2. MATERIALS AND METHODS

2.1. Establishing of Germplasm Assemblage

Field surveys were undertaken in Gudalur, Coimbatore, Erode, Salem, Dharmapuri, Theni, Tirunelveli forest divisions of Tamil Nadu and Kannur, Wayanad, Nilambur, Mannarkad, Palakkad, Chalakkudy, Nemmara, Malayattor, Munnar, Ranni, Konni, and Thiruvanandapuram forest divisions of Kerala and altogether 173 morphologically superior D. latifolia and D. sissoides trees were selected. The species were differentiated mainly based on the morphological characters of leaflets [Figure 1]. However, many trees showed a wide range of variations in leaflet morphology which makes them very difficult to classify. The root cuttings were collected from the selected trees, vegetatively propagated and used to establish the clonal germplasm assemblage [14]. Dalbergia clones (56 Nos) from the above assemblage were used for the present study and listed in Table 1. Indian Rosewood seedlings (KFRI-1 and KFRI-2) bought from Kerala Forest Research Institute, Peechi were used as check or control trees for D. latifolia.

Figure 1: Leaflets of Dalbergia latifolia and Dalbergia sissoides. (a) D. latifolia leaflets with retuse and obtuse apex. (b) D. sissoides leaflets with acute apex.



[Click here to view]

Table 1: Geographical locations of Dalbergia latifolia and Dalbergia sissoides populations in Kerala and Tamil Nadu.

S. No.Clone nameForest RangeForest division/populationRegion/stateLatitudeLongitudeElevation (masl)
1KLPKWAL-1WalayarPalakkadKerala10° 51’20.6”76° 48’ 34.0”360.4
2KLPKWAL-5WalayarPalakkadKerala10° 49’ 49.4”76° 47’ 43.6”360.3
3KLNMNEL-1NelliyampathyNemmaraKerala10° 26’ 44”76° 42’ 35”353.7
4KLNMNEL-3NelliyampathyNemmaraKerala10° 31’ 16”76° 37’ 51”329.4
5KLNMNEL-6NelliyampathyNemmaraKerala10° 31’ 39”76° 37’ 47”326.8
6KLNMNEL-8NelliyampathyNemmaraKerala10° 31’ 38”76° 37’ 46”326.8
7KLCHPAL-1PalappallyChalakudyKerala10° 26’ 21”76° 23’ 28”211.9
8KLCHPAL-6PalappallyChalakudyKerala10° 26’ 27”76° 23’ 51”213.2
9KLCHVEL-2VellikulangaraChalakudyKerala10° 23’ 10”76° 24’ 22”221.3
10KLCHVEL-5VellikulangaraChalakudyKerala10° 22’ 54”76° 24’ 42”224.3
11KLMKAGL-4AgaliMannarkadKerala11° 02’ 02.2”76° 37’ 56.8”289.1
12KLMKATP-1AttappadyMannarkadKerala11° 09’ 59.2”76° 38’ 26.0”271.3
13KLMYKUT-1KuttampuzhaMalayattoorKerala10° 10’ 33.9”76° 47’ 04.7”462.5
14KLMYKUT-3KuttampuzhaMalayattoorKerala10° 09’ 27”76° 46’ 13”458.8
15KLMYKUT-7KuttampuzhaMalayattoorKerala10° 09’ 26”76° 45’ 35”458.8
16KLKNKAN-1KannavamKannurKerala11° 47’ 46.9”75° 44’ 29.8”395.1
17KLKNKAN-5KannavamKannurKerala11° 47’ 46.9”75° 44’ 29.8”395.1
18KLKNTAL-2ThaliparambaKannurKerala12° 16’ 03.0”75° 26’ 06.0”375.7
19KLKNTAL-3ThaliparambaKannurKerala12° 16’ 03.0”75° 26’ 06.0”375.7
20KLMUADI-2AdimaliMunnarKerala10° 00’ 56.4”76° 54’ 01”570.9
21KLMUADI-3AdimaliMunnarKerala10° 00’ 55.3”76° 53’ 58.4”570.9
22KLMUNER-2NeriyamangalamMunnarKerala10° 05’ 59.9”76° 51’ 00.8”513.0
23KLMUNER-4NeriyamangalamMunnarKerala10° 05’ 01.9”76° 51’ 03.0”513.0
24KFRI-1*KFRIThrissurKerala---
25KFRI-2*KFRIThrissurKerala---
26KLTMPLO-4PalodeThiruvanantha-puramKerala8° 42’ 16.1”77° 06’ 41.8”46.3
27KLTMPLO-5PalodeThiruvanantha-puramKerala8° 42’ 16”77° 06’ 41.4”46.3
28KLKOKON-1KonniKonniKerala9° 13’ 54.1”76° 54’ 54.3”205.7
29KLRAVAD-2VadasserikkaraRanniKerala9° 17’ 41.5”76° 57’ 27.9”243.7
30KLRAVAD-5VadasserikkaraRanniKerala9° 17’ 38.2”76° 57’ 31.5”243.2
31KLNLKAR-2KarulaiNilamburKerala11° 16’ 36.7”76° 19’ 23.8”339.8
32KLNLKAR-4KarulaiNilamburKerala11° 16’ 24.9”76° 21’ 52.9”344.3
33KLSWMEP-4MeppadiWayanadKerala11° 33’ 46.5”76° 04’ 22”509.2
34KLSWMEP-7MeppadiWayanadKerala11° 33’ 36.6”76° 04’ 09.3”508.7
35KLNWBEG-3BegurWayanadKerala11° 52’ 20”76° 03’ 24”740.7
36KLNWBEG-7BegurWayanadKerala11° 52’ 18.4”76° 03’ 29”740.6
37KLNWBEG-10BegurWayanadKerala11° 52’ 17.2”76° 03’ 28.8”740.6
38TNCBBOL-1BoluvampattyCoimbatoreTamil Nadu10° 56’ 28.2”76° 42’ 24.1”307.7
39TNCBBOL-4BoluvampattyCoimbatoreTamil Nadu10° 56’ 28.2”76° 42’ 24.1”307.7
40TNCBBOL-6BoluvampattyCoimbatoreTamil Nadu10° 57’ 45.4”76° 40’53.8”295.4
41TNEDBAR-2BargurErodeTamil Nadu11° 50’ 55”77° 34’ 26”507.2
42TNEDBAR-6BargurErodeTamil Nadu11° 48’ 55”77° 33’ 6”507.2
43TNEDBAR-8BargurErodeTamil Nadu11° 48’ 15”77° 32’ 55”517.8
44TNEDBAR-11BargurErodeTamil Nadu11° 51’ 17”77° 31’ 01”517.8
45TNTHCUM-1CumbumTheniTamil Nadu9° 37’ 24”77° 11’ 33”374.3
46TNTHCUM-6CumbumTheniTamil Nadu9° 37’ 18”77° 11’ 35”374.0
47TNDHHAR-4HarurDharmapuriTamil Nadu11° 51’ 57”78° 27’ 37.4”285.3
48TNDHHAR-8HarurDharmapuriTamil Nadu11° 51’ 51.5”78° 27’ 28.7”285.3
49TNSLSER-1ShervarayanSalemTamil Nadu11° 46’ 16.3”78° 11’ 20.6”338.9
50TNSLYER-2YercaudSalemTamil Nadu11° 49’ 49.1”78° 16’ 46.2”328.3
51TNSLYER-3YercaudSalemTamil Nadu11° 49’ 56.8”78° 16’ 51.6”328.3
52TNSLDAN-2DanishpetSalemTamil Nadu11° 50’ 28.6”78° 10’ 00.3”337.4
53TNTVCOR-2CourtallamTirunelveliTamil Nadu8° 55’ 38.1”77° 16’ 04.6”74.2
54TNTVCOR-10CourtallamTirunelveliTamil Nadu8° 55’ 55.0”77° 16’ 00.2”74.6
55TNGDCHR-3CherambadyGudalurTamil Nadu11° 35’ 03.0”76° 21’ 42.7”492.3
56TNGDBIT-10BitherkadGudalurTamil Nadu11° 31’ 28.4”76° 16’ 33.0”534.4

KFRI-1 and KFRI-2 are Dalbergia latifolia seedlings bought from Kerala Forest Research Institute, Peechi, Thrissur.

2.2. Extraction and Purification of Genomic DNA

The young leaves of 56 D. latifolia and D. sissoides samples [Table 1] were collected from the germplasm assemblage and used for genomic DNA extraction following the CTAB method developed by Ginwal and Maurya with some modifications [15]. The extracted DNA samples were purified by RNase treatment (0.5 μg of RNase A used for 1 μg of DNA). The purified DNA was quantified using a spectrophotometer (NanoDrop™ Lite, Thermo Scientific). The quality of DNA ranged between 1.75 to 1.96 (A260/A280 value). The quantity of DNA ranged from 143 to 457 ng/μL. However, all samples were diluted to 50 ng/μL. The purified DNA samples were stored in a freezer at −20°C and used as template DNA in thermal cycler reactions.

2.3. Polymerase Chain Reaction and Gel Documentation

Each reaction mixture (15 μL of final volume) consisted of 7.5 μL of sterile water, 1.5 μL of 10X Taq buffer, 1.5 μL of 25 mM MgCl2, 1.5 μL of 10 mM dNTPs, 1.5 μL of 10 μM of RAPD Primer, 0.5 μL of Taq DNA polymerase (3U/μL), and 1 μL of template DNA. A thermal cycler (BIO-RAD T100™) was set up for DNA amplification according to the program with an initial denaturation at 94°C for 1 min, 40 cycles of denaturation at 94°C for 20 s, annealing at optimized temperature for 1 min, extension at 72°C for 2 min, then final extension at 72°C for 5 min and infinite hold at 12°C.

After completion of the above steps, the amplified PCR products were measured for their success through horizontal electrophoresis of 1.5% agarose gel mixed with ethidium bromide (0.5 μg/mL). The electrophoresis was carried out with 80 Voltage power for 3 h. The gel was documented using BIO-RAD Gel Doc™ XR+ Gel documentation system. The base pairs length of each band was estimated using Image Lab™ software (version 5.2.1).

2.4. Selection of High Polymorphic RAPD Markers

The randomly selected DNA of D. latifolia sample (TNCBBOL-1) was used to find out the best annealing temperature (Ta). The melting temperature (Tm) of RAPD primers ranged from 31.1 to 39.1°C. Therefore, RAPD markers were tested with different annealing temperatures viz., 27, 31, 35, 39, and 43°C. The amplified products of different annealing temperatures were run in agarose gel and documented. The best and most suitable annealing temperature was determined based on the band clearness [16].

The extracted DNA of nine randomly selected clones (KLNMNEL-1, TNCBBOL-1, KLNWBEG-10, TNSLSHR-1, TNEDBAR-11, KLKNTAL-2, KLPKWAL-1, TNTVCOR-2, and TNGDCHR-3) was used to select the high polymorphic RAPD primers. A total of 19 primers were tested with their respective optimized annealing temperatures. The high polymorphic primers were selected based on the high percentage of polymorphic bands.

2.5. Preparation of Binary or Dominant Marker Data

Each high polymorphic RAPD marker was separately amplified with 56 Dalbergia samples and the amplified products of eight RAPD markers were run in agarose gel and then digitally imaged [Figure 2]. The binary data were manually scored for the presence and absence of bands with 1 and 0, respectively, according to band size.

Figure 2: A gel image of the RAPD 12 marker with 56 accessions of Dalbergia latifolia and Dalbergia sissoides. M – 100 bp DNA ladder, the numbers adherent at the top of each lane were represented the serial numbers of Table 1.



[Click here to view]

2.6. Estimation of Discriminatory Power of Selected RAPD Markers

The binary data were used to calculate the discriminatory power of selected RAPD markers [Table 2]. Genotypic gene diversity or expected heterozygosity, polymorphic information content, and effective multiplex ratio were computed using the formulas described by Sornakili et al., Chesnokov and Artemyeva, and Ismail et al., respectively [17-19]. Marker index and resolving power were calculated by using the formulas described by Dobhal et al., in Table 2 [20]. The relationships between the above parameters were calculated by the Pearson correlation coefficient method using IBM Statistical Package for the Social Sciences software (version 20).

Table 2: Discriminatory powers of selected RAPD markers are used in the present study.

S. No.Marker nameSequence (5’ to 3’)TNBMBPBABS (bp)PPBHgPICEMRMIRP
1RAPD 1GGGAATTCGG12111210–310091.660.230.2810.122.830.82
2RAPD 4CTGCTGGGAC12012226–24781000.170.18122.160.55
3RAPD 12GTGACGTAGG17215200–385088.230.130.1813.22.380.53
4RAPD 13GGGTAACGCC12111320–185091.660.140.2110.122.130.47
5RAPD 14TCGGCGATAG14014200–17801000.180.23143.220.49
6RAPD 15TCTGTGCTGG15015260–20481000.20.23153.450.52
7RAPD 16AGCCAGCGAA14014230–17541000.180.22143.080.43
8RAPD 17GAC CGCTTGT17017320–19501000.130.19173.230.31
Total11341091.361.72105.4422.484.12
Average14.10.513.696.440.170.2213.182.810.52

TNB: Total number of bands, MB: Monomorphic bands, PB: Polymorphic bands, ABS: Amplicon band size, PPB: Percentage of polymorphic band, Hg: Genotypic gene diversity or expected heterozygosity, PIC: Polymorphic information content, EMR: Effective multiplex ratio, MI: Marker index, RP: Resolving power.

2.7. Statistical Analysis

The RAPD data were also used for population structure and genetic diversity analysis. Population structure analysis was used to detect the subsets (number of K groups) of the whole sample by detecting allele frequency differences and to assign individuals in respective K groups based on the analysis of likelihoods. This analysis was performed with STRUCTURE software (version 2.3.4) using the Bayesian model and a web-based program STRUCTURE HARVESTER using the Evanno method [21,22]. In Evanno plot, the K group showed the highest Delta K value detected as the best fit for the dataset [Figure 3]. The population structure chart was derived based on the best-fitted K group [Figure 4]. The population structure map [Figure 5] was created using QGIS software (version 3.16.15).

Figure 3: Evanno plot with cluster numbers (k) in X axis and delta K values in Y axis. Cluster numbers 3 (K = 3) showed the high value of delta K (delta K =17.07) than other cluster numbers.



[Click here to view]
Figure 4: The population structure chart showed 56 Dalbergia individuals which were categorized into 3 genotypic groups (Dalbergia sissoides group-1, 2 and Dalbergia latifolia group). The numbers in X axis were similar to the serial numbers of Table 1.



[Click here to view]
Figure 5: Population structure map of Dalbergia sissoides and Dalbergia latifolia in Kerala and Tamil Nadu of India.



[Click here to view]

Principal coordinates analysis was a statistical method that converts RAPD data into distances between individuals and showed a map-based visualization of individuals [Figure 6]. This analysis was carried out with PAST software (version 4.03) using the Jaccard similarity coefficient [23].

Figure 6: Principal coordinates analysis showed Dalbergia latifolia and Dalbergia sissoides clusters. Blue diamond points – D. latifolia individuals, Red dot points – D. sissoides Group-1 individuals and Green square points – D. sissoides Group-2 individuals. The numbers adherent to each points were represented the serial numbers of Table 1.



[Click here to view]

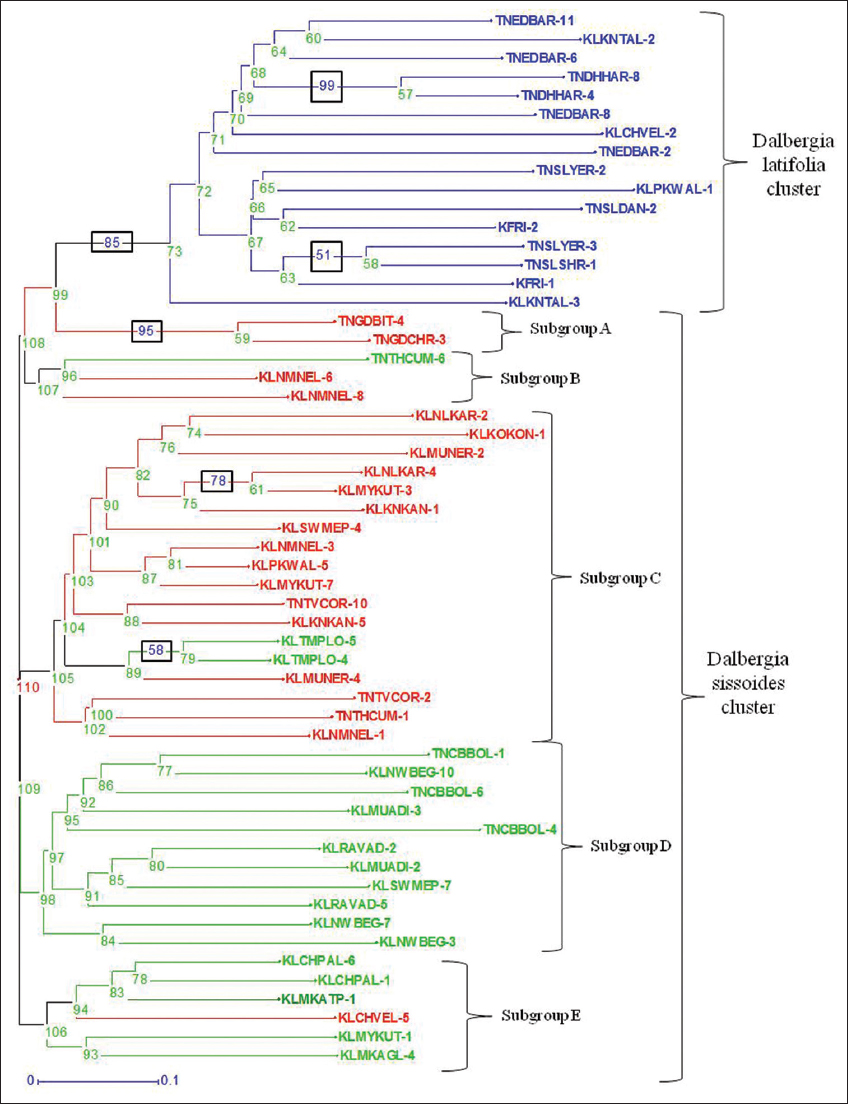
Neighbor joining cluster analysis was a statistical method used to group an individual with other closely related individuals producing a dendrogram or phylogenetic tree as an outcome [Figure 7]. This analysis was performed by DAR win software (version 6.0.021) with unweighted neighbor joining method using the Jaccard dissimilarity coefficient along with 100 times bootstrapping [24].

Figure 7: Dendrogram of Dalbergia latifolia and Dalbergia sissoides using Unweighted Neighbour Joining method with Jaccard dissimilarity coefficient supported by ≥50% bootstrap values (box in the middle of branches) and node numbers. Blue - D. latifolia individuals, Red - D. sissoides group-1 individuals, Green - D. sissoides group-2 individuals.



[Click here to view]

Analysis of molecular variance (AMOVA) was a nonparametric analog method to detect molecular variance among individuals. AMOVA was performed based on Phi (π) statistics with 1000 permutations [Table 3]. Allele or gene frequency was the relative frequency of an allele at a particular locus in a population. It was used to find the genetic diversity among and within the populations. Genetic diversity within populations was estimated as Shannon information index, unbiased heterozygosity, and percentage of polymorphic loci [Tables 4 and 5]. Genetic diversity among populations was estimated as Nei’s genetic distance and genetic identity [Tables 6 and 7]. Similarly, genetic diversity between these species was estimated as Nei’s genetic distance and genetic identity. AMOVA and Allele frequency analysis were performed using GenAlEx software (version 6.502) [25].

Table 3: AMOVA of Dalbergia latifolia and Dalbergia sissoides from Kerala and Tamil Nadu.

SpeciesSourcedfSSMSEst. Var.PMV (%)StatValueP
Dalbergia latifoliaAmong Kerala and Tamil Nadu111.78311.7830.0000PhiRT-0.0450.903
Among forest divisions462.21715.5542.39620PhiPR0.2040.001
Within forest divisions1093.2509.3259.32580PhiPT0.1690.003
Total15167.25011.721100
Dalbergia sissoidesAmong Kerala and Tamil Nadu119.37819.3780.6046PhiRT0.0610.004
Among forest divisions12135.18011.2651.09011PhiPR0.1180.002
Within forest divisions26211.9678.1538.15383PhiPT0.1720.001
Total39366.5259.846100

df: Degree of freedom, SS: Sum of squared observations, MS: Mean of squared observations, Est. Var.: Estimated variance, PMV: Percentage of molecular variance, PhiRT: Proportion of the total genetic variance between the Kerala and Tamil Nadu regions, PhiPR: Proportion of the total genetic variance among forest divisions within a region, PhiPT: Proportion of the total genetic variance among individuals within forest divisions, P: Probability is based on standard permutation across the full data set.

Table 4: Genetic diversity within the populations of Dalbergia latifolia.

S. No.Forest division (s)RegionnNa±SENe±SEI±SEHe±SEuHe±SEPPL
1Palakkad+ChalakudyKerala20.796±0.0861.238±0.0320.203±0.0270.139±0.0180.186±0.02533.63
2KannurKerala20.611±0.0781.156±0.0280.134±0.0240.092±0.0160.122±0.02222.12
3KFRIKerala20.389±0.0631.075±0.0210.064±0.0180.044±0.0120.059±0.01610.62
4ErodeTamil Nadu40.788±0.0871.207±0.0320.180±0.0250.120±0.0170.137±0.02033.63
5DharmapuriTamil Nadu20.469±0.0621.063±0.0190.054±0.0160.037±0.0110.049±0.0158.85
6SalemTamil Nadu40.558±0.0781.110±0.0230.108±0.0200.070±0.0130.080±0.01522.12
Mean±SE0.602±0.0361.142±0.0320.124±0.0110.084±0.0090.105±0.00621.83±4.37

SE: Standard error, N: Number of accessions, Na: No. of different alleles, Ne: No. of effective alleles, I: Shannon’s information index, He: Expected heterozygosity, uHe: Unbiased expected heterozygosity, PPL: Percentage of polymorphic loci.

Table 5: Genetic diversity within the populations of Dalbergia sissoides.

S. NoForest Division (s)RegionnNa±SENe±SEI±SEHe±SEuHe±SEPPL
1NemmaraKerala40.522±0.0731.109±0.0240.097±0.0200.065±0.0140.074±0.01617.70
2ChalakudyKerala30.504±0.0721.118±0.0270.098±0.0210.067±0.0150.080±0.01716.81
3Mannarkad+PalakkadKerala30.664±0.0791.121±0.0220.121±0.0210.078±0.0140.094±0.01623.89
4MalayattoorKerala30.584±0.0771.119±0.0240.112±0.0210.074±0.0140.088±0.01721.24
5KannurKerala20.434±0.0661.088±0.0220.075±0.0190.051±0.0130.068±0.01712.39
6MunnarKerala40.752±0.0861.187±0.0300.167±0.0240.111±0.0170.126±0.01931.86
7ThiruvananthapuramKerala20.336±0.0531.031±0.0140.027±0.0120.018±0.0080.024±0.0114.42
8Ranni+KonniKerala30.673±0.0841.177±0.0300.157±0.0240.105±0.0160.126±0.02028.32
9NilamburKerala20.389±0.0661.088±0.0220.075±0.0190.051±0.0130.068±0.01712.39
10WayanadKerala50.876±0.0871.179±0.0280.174±0.0230.112±0.0160.124±0.01737.17
11CoimbatoreTamil Nadu30.788±0.0861.219±0.0330.187±0.0260.126±0.0180.152±0.02132.74
12TheniTamil Nadu20.434±0.0701.106±0.0240.091±0.0200.062±0.0140.083±0.01915.04
13TirunelveliTamil Nadu20.372±0.0641.081±0.0210.070±0.0180.048±0.0120.064±0.01711.50
14GudalurTamil Nadu20.221±0.0471.025±0.0120.021±0.0110.015±0.0070.020±0.0103.54
Mean±SE0.539±0.0201.118±0.0070.105±0.0060.070±0.0040.085±0.00519.22±2.79

SE: Standard error, i: Number of accessions, Na: No. of different alleles, Ne: No. of effective alleles, I: Shannon’s information index, He: Expected heterozygosity, uHe: Unbiased expected heterozygosity, PPL: Percentage of polymorphic loci.

Table 6: Genetic diversity among the populations of Dalbergia latifolia.

123456
1-0.8960.9170.9170.820.932
20.109-0.9060.9380.830.944
30.0860.099-0.950.8470.949
40.0870.0640.052-0.8830.947
50.1980.1860.1660.124-0.847
60.070.0580.0530.0550.166-

1: Palakkad+Chalakudy, 2: Kannur, 3: KFRI seedlings, 4: Erode, 5: Dharmapuri, 6: Salem, below diagonal values are Nei genetic distances, above diagonal values are Nei genetic identities.

Table 7: Genetic diversity among the populations of Dalbergia sissoides.

1234567891011121314
1-0.9440.9850.9680.9490.9480.9350.9660.9370.9690.9070.9590.9660.931
20.057-0.9690.9310.9190.9390.90.9270.9020.9250.9130.950.9210.893
30.0150.032-0.9770.9670.9640.9550.960.9430.9630.9170.9590.970.922
40.0320.0710.023-0.9910.9740.9460.9760.9720.9660.9190.950.9670.935
50.0520.0850.0330.009-0.960.9280.9610.9770.9420.8930.930.9560.93
60.0530.0620.0360.0270.041-0.9420.9930.9690.9720.9430.9520.9570.916
70.0670.1050.0460.0560.0750.06-0.9210.9070.9360.90.9170.9170.866
80.0340.0760.0410.0240.040.0070.083-0.980.9750.9190.9520.9760.925
90.0650.1030.0590.0280.0230.0320.0980.02-0.9550.8990.9240.950.926
100.0310.0780.0380.0350.060.0280.0660.0250.046-0.9360.9480.9460.923
110.0980.0910.0870.0850.1130.0580.1050.0840.1060.066-0.9370.8960.883
120.0420.0520.0420.0510.0730.0490.0870.050.0790.0540.065-0.9550.934
130.0340.0830.030.0340.0450.0440.0870.0250.0510.0560.110.046-0.946
140.0710.1130.0810.0670.0730.0880.1440.0780.0770.080.1250.0680.055-

1: Nemmara, 2: Chalakudy, 3: Mannarkad+Palakkad, 4: Malayattoor, 5: Kannur, 6: Munnar, 7: Thiruvananthapuram, 8: Ranni+Konni, 9: Nilambur, 10: Wayanad, 11: Coimbatore, 12: Theni, 13: Tirunelveli, 14: Gudalur; below diagonal values are Nei genetic distances, above diagonal values are Nei genetic identities.

A mantel test was carried out to understand the correlation between the geographical and genetic distances of the Dalbergia species using GenAlEx software (version 6.502). The geographical distance was measured in Kilometers, whereas genetic distance was measured in Euclidean distance. The matrix table of geographical and genetic distances were created separately and used for this test [25].


3. RESULTS AND DISCUSSION

3.1. Estimation of Discriminatory Power of Selected RAPD Markers

Based on the banding patterns, RAPD markers were classified based on their efficiency to detect the polymorphism between the individuals and results were given in Table 2. A highly significant positive correlation between the expected heterozygosity and polymorphic information content (r = 0.857, P > 0.01) was observed. There is a significant positive correlation between the expected heterozygosity and resolving power (r = 0.733, P > 0.05) was noted. RAPD 1 marker showed high values of expected heterozygosity, polymorphic information content, and resolving power compared with other RAPD markers. Resolving power was the ability of a marker to detect the level of genetic variation between individuals. Hence, RAPD 1 marker showed a high level of genetic variation than other RAPD markers in the present study.

The effective multiplex ratio was the number of polymorphic bands produced by polymorphic markers per assay. A significant negative correlation between the effective multiplex ratio and resolving power (r = −0.708, P > 0.05) was observed. RAPD 17 marker produced more polymorphic bands per assay. However, the produced bands were able to detect a low level of genetic variation than other RAPD markers.

The marker index was the overall usefulness of a marker or the product of an effective multiplex ratio and expected heterozygosity for the polymorphic bands in an assay. RAPD 15 marker showed high marker index value than the other markers. It means the RAPD 15 marker produced more polymorphic bands with high expected heterozygosity values per assay.

3.2. Population Structure Analysis of D. latifolia and D. sissoides

All samples were categorized into three genotypic groups based on Evanno method of population structure analysis using the Bayesian model. The most supported cluster number was K = 3 which showed a high delta K value (delta K = 17.07) in Evanno plot [Figure 3]. The population structure chart and map were derived based on the selected cluster number given in Figures 4 and 5.

There are 16 accessions coming under a unique genotypic or allelic group known as D. latifolia group. The accessions of D. latifolia group showed 1 to 11% of shared alleles with D. sissoides groups except for KLCHVEL-2 and KLKNTAL-3 which showed up to 24% of shared alleles. Similarly, D. sissoides groups showed 1–10% of shared alleles with D. latifolia group. It indicates the ancient admixture and further introgressive hybridization between D. latifolia and D. sissoides genotypic groups. It also indicates that both species were monophyletic groups. Similar results were reported in the subgroups of D. cochinchinensis in the Indochinese landscape [26].

There were 40 accessions coming under D. sissoides groups known as D. sissoides Group-1 and 2. D. sissoides Group-1 genotypic group has 21 accessions among them KLMYKUT-3 showed a low number of shared alleles whereas other accessions showed a wide range of shared alleles up to 50% (KLCHVEL-5, KLNMNEL-6) with Group-2. Similarly, D. sissoides Group-2 genotypic group has 19 accessions and among them, KLMUADI-2 showed a low number of shared alleles, whereas many other accessions showed a wide range of shared alleles up to 50% (KLTMPLO-4) with Group-1. It indicates a recent intermixing between D. sissoides Group-1 and Group-2. Hartvig et al. and Liu et al. reported similar results in the subgroups of D. oliveri and D. odorifera in the Indochinese landscape and Hainan Island of China, respectively [26,27].

3.3. Principal Coordinates Analysis of D. latifolia and D. sissoides

A total of 56 samples were divided into two clusters by the principal coordinates analysis [Figure 6]. D. latifolia cluster has 16 accessions from Palakkad, Chalakudy, Kannur Forest divisions of Kerala and Erode, Salem, Dharmapuri Forest divisions of Tamil Nadu along with check accessions (KFRI-1 and KFRI-2). D. sissoides cluster has 40 accessions from Palakkad, Nemmara, Chalakudy, Mannarkad, Malayattoor, Kannur, Munnar, Thiruvananthapuram, Konni, Ranni, Nilambur, Wayanad Forest divisions of Kerala and Coimbatore, Theni, Tirunelveli, and Gudalur Forest divisions of Tamil Nadu.

Many D. latifolia individuals (12 out of 16) were found only in Erode, Salem, and Dharmapuri forest divisions which come under the Eastern Ghats of Tamil Nadu and few of them were found in Palakkad, Chalakudy, and Kannur Forest divisions which fell under the Western Ghats of Kerala. All D. sissoides individuals were found only in the Western Ghats of Kerala and Tamil Nadu. Therefore, Palakkad, Chalakudy, and Kannur Forest divisions were considered as “Junctions” of D. latifolia and D. sissoides.

Principal coordinates analysis showed the distinct clusters of D. latifolia and D. sissoides without any intermediate individuals. It indicated that there was no recent gene flow between these species. It may be due to the phenological reproductive isolation between the two species [28]. This analysis also showed that D. latifolia cluster was formed with a single genotypic group whereas D. sissoides cluster was made up of two overlapping genotypic groups with some intermixed individuals. Therefore, D. sissoides individuals showed a wide range of morphological variations in leaves.

3.4. Neighbor Joining Cluster Analysis of D. latifolia and D. sissoides

The unweighted Neighbor Joining dendrogram showed the relationship between the 56 individuals of D. latifolia and D. sissoides. The high polymorphic RAPD markers divided the samples into two main clusters known as D. latifolia and D. sissoides clusters with a moderately significant bootstrap value (85%). The markers also showed strong significant bootstrap values between the individuals of Dharmapuri (99%) and Gudalur (95%) forest divisions whereas weak significant bootstrap values between the individuals of Thiruvananthapuram (58%) and Salem (51%) forest divisions.

The branch length of an individual in a dendrogram was directly proportional to the mutational changes of an individual. All individuals of D. latifolia cluster showed a high rate of mutation than the individuals of D. sissoides cluster. It indicated that D. latifolia was more primitive than D. sissoides. The genome size variation study of D. latifolia and D. sissoides showed similar results in Karnataka, India [4]. All accessions of D. latifolia cluster showed a single lineage. Palakkad accession (KLPKWAL-1) of D. latifolia showed a high rate of mutation compared to other individuals and therefore, it is proved as the oldest among the accessions.

The individuals of D. sissoides cluster were subdivided into five subgroups which might have evolved from different lineages at different periods of time. Some individuals of Subgroups D and C showed a high rate of mutation since they are older than Subgroups A, B, and E. In Subgroup D, the accessions of the Coimbatore Forest division (TNCBBOL-4, TNCBBOL-1 and TNCBBOL-6) showed a high rate of mutation and comes under the D. sissoides Group-2. Therefore, the Coimbatore Forest division can be considered as the point of origin of D. sissoides Group-2. Subgroup D members were further distributed to Wayanad, Munnar, and Ranni Forest divisions.

In Subgroup C, the accessions of Konni (KLKOKON-1), Nilambur (KLNLKAR-2), and Munnar (KLMUNER-2) forest divisions showed a high rate of mutation and comes under the Group-1 genotypic group of D. sissoides except for the accessions of Thiruvananthapuram. Therefore, the Group-1 genotypic group has multiple origin points on the western side of the Western Ghats. It may be due to seed dispersal by wind and/or water at the time of south-west monsoon in Kerala. This group was further distributed to Kannur, Malayattoor, Tirunelveli, Theni, Nemmara, and Walayar Forest divisions.

The accessions of Nemmara and Theni divisions came under Subgroup B which contains both genotypic groups of D. sissoides. Similarly, the accessions of Chalakudy, Malayattoor and Mannarkad forest divisions come under Subgroup E. However, the accessions of the Gudalur Forest division fall under Subgroup A which contains only the Group-1 genotypic group.

The accessions of Thiruvananthapuram (KLTMPLO-4), Nemmara (KLNMNEL-6), and Chalakudy (KLCHVEL-5) showed less mutation rate in the dendrogram with more shared alleles [Figure 3]. It indicates the recent admixture of D. sissoides groups in the above forest divisions. D. sissoides accession (KLPKWAL-5) of Palakkad Forest division showed a very less mutation rate. Interestingly, the oldest D. latifolia (KLPKWAL-1) and youngest D. sissoides (KLPKWAL-5) were found in the same forest division (Palakkad).

3.5. AMOVA of D. latifolia and D. sissoides

Palakkad and Chalakudy Forest divisions had only a single individual of D. latifolia. Hence, both divisions were combined together and treated as “Palakkad + Chalakudy” Forest division in this analysis. Similarly, Konni and Palakkad Forest divisions had single individuals of D. sissoides. Hence, both divisions were combined with the nearby forest division and treated as “Konni + Ranni” and “Palakkad + Mannarkad” Forest divisions in this analysis.

D. latifolia samples of Kerala (six out of 16) and Tamil Nadu (10 out of 16) regions did not show any genetic variations. It indicated that D. latifolia accessions of Eastern Ghats and Western Ghats were genetically similar. However, D. sissoides showed a low genetic variation (6%) between the western side (Kerala) and eastern side (Tamil Nadu) of the Western Ghats. D. latifolia and D. sissoides showed low genetic variance (20 and 11%, respectively) among the forest divisions and expressed more genetic variance (80 and 83%, respectively) within the forest divisions [Table 3]. Yang et al. reported that cross-pollinated species show more genetic variation between individuals within populations than among populations and among regions [29]. D. latifolia and D. sissoides were preferred cross-pollination due to self-incompatibility which affected the seed formation [28]. Within and among populations, genetic diversity of D. latifolia and D. sissoides was presented in Tables 4-7, respectively. The Nei’s unbiased genetic identity value between these species is 0.943 whereas Nei’s unbiased genetic distance value between these species is 0.059. It indicated the close genetic relationship between D. latifolia and D. sissoides.

The geological and geochemical studies proved that the Eastern Ghats were older than the Western Ghats. Eastern Ghats were formed during the Columbia amalgamation period, between 1.64 and 1.57 Giga annum whereas Western Ghats were formed during the Cretaceous-Tertiary boundary period around 67 Mega annum [30,31]. Therefore, the absence of D. sissoides in the Eastern Ghats was another best evidence to presume that D. latifolia was more primitive than D. sissoides.

The leaflet apex of D. latifolia was retuse and/or obtuse in shape whereas the leaflet apex of D. sissoides was acutely shaped [Figure 1]. The acute leaflet apex was found in D. sissoides accessions of Tirunelveli, Gudalur Forest divisions of Tamil Nadu and Mannarkad, Malayattoor Forest divisions of Kerala. It may be due to the high rainfall in the Western Ghats [32]. However, 32 out of 40 D. sissoides accessions showed the retuse and/or obtuse leaflet apex in the Western Ghats. It formed a species complex with D. latifolia [Figure 8] and species identification based on the morphological characters becomes very difficult and caused misidentification.

Figure 8: The leaves of Dalbergia latifolia and Dalbergia sissoides showed the species complex. (a) leaves of D. latifolia with retuse and/or leaflet apex. (b) leaves of D. sissoides with retuse and/or leaflet apex.



[Click here to view]

3.6. Mantel test of D. latifolia and D. sissoides

Mantel test of D. latifolia showed a non-significant (P > 0.05) positive correlation (r = 0.234, P = 0.09) between the genetic and geographical distances in Figure 9. Similarly, Andrianoelina et al. reported a positive correlation between the genetic and geographical distances in D. monticola at Madagascar [33]. Mantel test of D. sissoides showed a non-significant (P > 0.05) negative correlation (r = −0.045, P = 0.25) between the genetic and geographical distances in Figure 10. D. sissoides showed a low level of geographical differentiation than its primitive species (D. latifolia). However, both species showed a high genetic diversity within a 50 km distance due to their self-incompatibility habit [28].

Figure 9: The correlation between the genetic and geographical distances of Dalbergia latifolia accessions.



[Click here to view]
Figure 10: The correlation between the genetic and geographical distances of Dalbergia sissoides accessions.



[Click here to view]

4. CONCLUSION

RAPD marker was basically the dominant DNA marker that cannot distinguish the homozygous and heterozygous alleles. However, it was a quick, simple and efficient method to detect species diversity and population structure since DNA probes and sequence information for the design of specific primers were not required. The present study has highlighted the fact that molecular markers play important role in the identification of a species and are highly needed to explore the population genetics in closely related species. Hence, the study will be useful for species identification, the mapping of populations, species conservation, and further genetic improvement programs for D. latifolia and D. sissoides.


5. ACKNOWLEDGMENT

The authors are thankful to The Director, Institute of Forest Genetics and Tree Breeding, Coimbatore, for providing the facilities and support during the study. The authors are also thankful to the Kerala and Tamil Nadu Forest Departments for granting permission to conduct the research in the forest areas and for their support rendered during the field visits.


6. AUTHORS’ CONTRIBUTIONS

All authors made substantial contributions to conception and design, acquisition of data, or analysis and interpretation of data; took part in drafting the article or revising it critically for important intellectual content; agreed to submit to the current journal; gave final approval of the version to be published; and agreed to be accountable for all aspects of the work. All the authors are eligible to be an author as per the International Committee of Medical Journal Editors (ICMJE) requirements/guidelines.


7. FUNDING

The present study was financially supported by Indian Council of Forestry Research and Education, Dehra Dun, Uttarakhand, India under the project NFRP-166.


8. CONFLICTS OF INTEREST

The authors report no financial or any other conflicts of interest in this work.


9. ETHICAL APPROVALS

This study does not involve experiments on animals or human subjects.


10. DATA AVAILABILITY

The binary data and gel images used for this study were provided at https://doi.org/10.6084/m9.figshare.21723494.v3.


11. PUBLISHER’S NOTE

This journal remains neutral with regard to jurisdictional claims in published institutional affiliation.

REFERENCES

1.  Hatmaker EA, Staton ME, Dattilo AJ, Hadziabdic D, Rinehart TA, Schilling EE, et al. Population structure and genetic diversity within the endangered species Pityopswas ruthii (Asteraceae). Front Plant Sci 2018;9:943. [CrossRef]

2.  Bardakci F. Random amplified polymorphic DNA (RAPD) markers. Turk J Biol 2001;25:185-96.

3.  Kumar NS, Gurusubramanian G. Random amplified polymorphic DNA (RAPD) markers and its applications. Sci Vis 2011;11:116-24.

4.  Hiremath SC, Nagasampige MH. Genome size variation and evolution in some species of Dalbergia Linn. f. (Fabaceae). Caryologia 2004;57:367-72. [CrossRef]

5.  Sasidharan KR, Prakash S, Muraleekrishnan K, Kunhikannan C. Population structure and regeneration of Dalbergia latifolia Roxb. and D. sissoides Wight &Ar. in Kerala and Tamil Nadu, India. Int J Adv Res Rev 2020;5:51-66.

6.  Bal P, Panda PC. Molecular characterization and phylogenetic relationships of Dalbergia species of Eastern India Based on RAPD and ISSR analysis. Int J Innov Sci Technol 2018;3:417-25.

7.  Farooqui P, Venkatasubramanian N, Nallasamy VK. Use of cuticular studies in distinguishing species of Dalbergia. Proceed Plant Sci 1989;99:7-14. [CrossRef]

8.  Sotuyo S, Pedraza-Ortega E, Martínez-Salas E, Linweres J, Cabrera L. Insights into phylogenetic divergence of Dalbergia (Leguminosae:Dalbergiae) from Mexico and Central America. Front Ecol Evol 2022;10:910250. [CrossRef]

9.  Hiremath SC, Nagasampige MH. Genetic relationships among some species of Dalbergia using PCR based DNA markers. Cytologia 2004;69:125-30. [CrossRef]

10.  Yulita KS, Atikah TD, Wardani W. Unraveling genetic variations of Dalbergia latifolia (Fabaceae) from Yogyakarta and Lombok Island, Indonesia. Biodivers J Biol Divers 2020;21:833-41. [CrossRef]

11.  Yulita K, Rachmat HH, Dwiyanti FG, Atikah TD, Subiakto A, Pratama B, et al. Population genetic of the Indonesian rosewood (Dalbergia latifolia) from Java and West Nusa Tenggara revealed using sequence-related amplified polymorphism. Forest Sci Technol 2022;18:172-81. [CrossRef]

12.  A Summary of the criteria for the three CITES appendices. Switzerland. Available from:https://www.cites.org/eng/app/appendices.php [Last accessed on 2022 Nov 17].

13.  The IUCN Red List of Threatened Species. Version 2022-2. United Kingdom. Available from https://www.iucnredlwast.org [Last accessed on 2022 Nov 17].

14.  Vasudevan R, Sasidharan KR, Venkataramanan KS, Thangamani D, Sivanantham S. Standardization of macropropagation technique for Dalbergia latifolia Roxb. through root cuttings, its application in production of quality planting stock and conservation of genetic resources. Int J Adv Res Rev 2020;5:9-19.

15.  Ginwal HS, Maurya SS. Evaluation and optimization of DNA extraction method for Dalbergia sissoo leaf. Indian J Biotechnol 2010;9:69-73.

16.  Sasidharan KR, Prakash S, Muraleekrishnan K, Kunhikannan C. Population structure and regeneration of Dalbergia latifolia Roxb. and D. sissoides Wight &Ar. in Kerala and Tamil Nadu, India. Int J Adv Res Rev 2020;5:51-66.

17.  Sornakili A, Rathinam PK, Thiruvengadum R, Kuppusamy P. Comparative assessment of RAPD and ISSR markers to study genetic polymorphism in Colletotrichum gloeosorioides isolates of mango. Asian J Plant Pathol 2017;11:130-8. [CrossRef]

18.  Chesnokov YV, Artemyeva AM. Evaluation of the measure of polymorphism information of genetic diversity. Agric Biol 2015;50:571-8. [CrossRef]

19.  Ismail NA, Rafii MY, Mahmud TM, Hanafi MM, Miah G. Genetic diversity of torch ginger (Etlingera elatior) germplasm revealed by ISSR and SSR markers. Biomed Res Int 2019;5904804. [CrossRef]

20.  Dobhal S, Sharma S, Ahmed N, Kumar A. Genetic polymorphism in Dalbergia sissoo Roxb. using RAPD markers. Indian J Biotechnol 2019;18:164-73.

21.  Porras-Hurtado L, Ruiz Y, Santos C, Phillips C, Carracedo Á, Lwereu MV. An overview of STRUCTURE:Applications, parameter settings, and supporting software. Front Genet 2013;4:1-13. [CrossRef]

22.  Earl DA, VonHoldt BM. STRUCTURE HARVESTER:A website and program for visualizing STRUCTURE output and implementing the Evanno method. Conserv Genet Resour 2012;4:359-61. [CrossRef]

23.  Hammer Ø, Harper DA, Ryan PD. PAST:Paleontological statistics software package for education and data analysis. Palaeontol Electron 2001;4:1-9.

24.  Perrier X, Flori A, Bonnot F. Data analysis methods. In:Hamon P, Seguin M, Glaszmann JC, editors. Genetic Diversity of Cultivated Tropical Plants. Chennai:Science Publishers, Enfield;2003. 43-76.

25.  Peakall RO, Smouse PE. GENALEX 6:Genetic analysis in Excel. Population genetic software for teaching and research. Mol Ecol Notes 2006;6:288-95. [CrossRef]

26.  Hartvig I, So T, Changtragoon S, Tran HT, Bouamanivong S, Theilade I, et al. Population genetic structure of the endemic rosewoods Dalbergia cochinchinensis and D. oliveri at a regional scale reflects the Indochinese landscape and life-history traits. Ecol Evol 2018;8:530-45. [CrossRef]

27.  Liu F, Hong Z, Xu D, Jia H, Zhang N, Liu X, et al. Genetic diversity of the endangered Dalbergia odorifera revealed by SSR markers. Forests 2019;10:1-17. [CrossRef]

28.  Sasidharan KR, Thangamani D, Prakash S, Muraleekrishnan K. Pollination ecology and breeding system in Dalbergia latifolia and D. sissoides. Ecol Environ Conserv 2020;26:76-81.

29.  Yang S, Xue S, Kang W, Qian Z, Yi Z. Genetic diversity and population structure of Miscanthus lutarioriparius, an endemic plant of China. PLoS One 2019;14:e0211471. [CrossRef]

30.  Henderson B, Collins AS, Payne J, Forbes C, Saha D. Geologically constraining India in Columbia:The age, isotopic provenance and geochemistry of the protoliths of the Ongole Domain, Southern Eastern Ghats, India. Gondwana Res 2014;26:888-906. [CrossRef]

31.  Hofmann C, Feraud G, Courtillot V. 40Ar/39Ar dating of mineral separates and whole rocks from the Western Ghats lava pile:Further constraints on duration and age of the Deccan traps. Earth Planetary Sci Lett 2000;180:13-27. [CrossRef]

32.  Wang T, Si Y, Dai H, Li C, Gao C, Dong Z, et al. Apex structures enhance water drainage on leaves. Proceed Natl Acad Sci 2020;117:1890-4. [CrossRef]

33.  Andrianoelina O, Favreau B, Ramamonjisoa L, Bouvet JM. Small effect of fragmentation on the genetic diversity of Dalbergia monticola, an endangered tree species of the eastern forest of Madagascar, detected by chloroplast and nuclear microsatellites. Ann Bot 2009;104:1231-42. [CrossRef]

Reference

1. Hatmaker EA, Staton ME, Dattilo AJ, Hadziabdic D, Rinehart TA, Schilling EE, et al. Population structure and genetic diversity within the endangered species Pityopswas ruthii (Asteraceae). Front Plant

Sci 2018;9:943.

2. Bardakci F. Random amplified polymorphic DNA (RAPD) markers. Turk J Biol 2001;25:185-96.

3. Kumar NS, Gurusubramanian G. Random amplified polymorphic DNA (RAPD) markers and its applications. Sci Vis 2011;11:116-24.

4. Hiremath SC, Nagasampige MH. Genome size variation and evolution in some species of Dalbergia Linn. f. (Fabaceae). Caryologia 2004;57:367-72. https://doi.org/10.1080/00087114.2004.10589418

5. Sasidharan KR, Prakash S, Muraleekrishnan K, Kunhikannan C. Population structure and regeneration of Dalbergia latifolia Roxb. and D. sissoides Wight & Ar. in Kerala and Tamil Nadu, India. Int J Adv Res Rev 2020;5:51-66.

6. Bal P, Panda PC. Molecular characterization and phylogenetic relationships of Dalbergia species of Eastern India Based on RAPD and ISSR analysis. Int J Innov Sci Technol 2018;3:417-25.

7. Farooqui P, Venkatasubramanian N, Nallasamy VK. Use of cuticular studies in distinguishing species of Dalbergia. Proceed Plant Sci 1989;99:7-14. https://doi.org/10.1007/BF03053412

8. Sotuyo S, Pedraza-Ortega E, Martínez-Salas E, Linweres J, Cabrera L. Insights into phylogenetic divergence of Dalbergia (Leguminosae: Dalbergiae) from Mexico and Central America. Front Ecol Evol 2022;10:910250. https://doi.org/10.3389/fevo.2022.910250

9. Hiremath SC, Nagasampige MH. Genetic relationships among some species of Dalbergia using PCR based DNA markers. Cytologia 2004;69:125-30. https://doi.org/10.1508/cytologia.69.125

10. Yulita KS, Atikah TD, Wardani W. Unraveling genetic variations of Dalbergia latifolia (Fabaceae) from Yogyakarta and Lombok Island, Indonesia. Biodivers J Biol Divers 2020;21:833-41. https://doi.org/10.13057/biodiv/d210251

11. Yulita K, Rachmat HH, Dwiyanti FG, Atikah TD, Subiakto A, Pratama B, et al. Population genetic of the Indonesian rosewood (Dalbergia latifolia) from Java and West Nusa Tenggara revealed using sequence-related amplified polymorphism. Forest Sci Technol 2022;18:172-81. https://doi.org/10.1080/21580103.2022.2123051

12. A Summary of the criteria for the three CITES appendices. Switzerland. Available from: https://www.cites.org/eng/app/appendices.php [Last accessed on 2022 Nov 17].

13. The IUCN Red List of Threatened Species. Version 2022-2. United Kingdom. Available from https://www.iucnredlwast.org [Last accessed on 2022 Nov 17].

14. Vasudevan R, Sasidharan KR, Venkataramanan KS, Thangamani D, Sivanantham S. Standardization of macropropagation technique for Dalbergia latifolia Roxb. through root cuttings, its application in production of quality planting stock and conservation of genetic resources. Int J Adv Res Rev 2020;5:9-19.

15. Ginwal HS, Maurya SS. Evaluation and optimization of DNA extraction method for Dalbergia sissoo leaf. Indian J Biotechnol 2010;9:69-73.

16. Sasidharan KR, Prakash S, Muraleekrishnan K, Kunhikannan C. Population structure and regeneration of Dalbergia latifolia Roxb. and D. sissoides Wight & Ar. in Kerala and Tamil Nadu, India. Int J Adv Res Rev 2020;5:51-66.

17. Sornakili A, Rathinam PK, Thiruvengadum R, Kuppusamy P. Comparative assessment of RAPD and ISSR markers to study genetic polymorphism in Colletotrichum gloeosorioides isolates of mango. Asian J Plant Pathol 2017;11:130-8. https://doi.org/10.3923/ajppaj.2017.130.138

18. Chesnokov YV, Artemyeva AM. Evaluation of the measure of polymorphism information of genetic diversity. Agric Biol 2015;50:571-8. https://doi.org/10.15389/agrobiology.2015.5.571eng

19. Ismail NA, Rafii MY, Mahmud TM, Hanafi MM, Miah G. Genetic diversity of torch ginger (Etlingera elatior) germplasm revealed by ISSR and SSR markers. Biomed Res Int 2019;5904804. https://doi.org/10.1155/2019/5904804

20. Dobhal S, Sharma S, Ahmed N, Kumar A. Genetic polymorphism in Dalbergia sissoo Roxb. using RAPD markers. Indian J Biotechnol 2019;18:164-73.

21. Porras-Hurtado L, Ruiz Y, Santos C, Phillips C, Carracedo Á, Lwereu MV. An overview of STRUCTURE: Applications, parameter settings, and supporting software. Front Genet 2013;4:1-13. https://doi.org/10.3389/fgene.2013.00098

22. Earl DA, VonHoldt BM. STRUCTURE HARVESTER: A website and program for visualizing STRUCTURE output and implementing the Evanno method. Conserv Genet Resour 2012;4:359-61. https://doi.org/10.1007/s12686-011-9548-7

23. Hammer Ø, Harper DA, Ryan PD. PAST: Paleontological statistics software package for education and data analysis. Palaeontol Electron 2001;4:1-9.

24. Perrier X, Flori A, Bonnot F. Data analysis methods. In: Hamon P, Seguin M, Glaszmann JC, editors. Genetic Diversity of Cultivated Tropical Plants. Chennai: Science Publishers, Enfield; 2003. p. 43-76.

25. Peakall RO, Smouse PE. GENALEX 6: Genetic analysis in Excel. Population genetic software for teaching and research. Mol Ecol Notes 2006;6:288-95. https://doi.org/10.1111/j.1471-8286.2005.01155.x

26. Hartvig I, So T, Changtragoon S, Tran HT, Bouamanivong S, Theilade I, et al. Population genetic structure of the endemic rosewoods Dalbergia cochinchinensis and D. oliveri at a regional scale reflects the Indochinese landscape and life-history traits. Ecol Evol 2018;8:530-45. https://doi.org/10.1002/ece3.3626

27. Liu F, Hong Z, Xu D, Jia H, Zhang N, Liu X, et al. Genetic diversity of the endangered Dalbergia odorifera revealed by SSR markers. Forests 2019;10:1-17. https://doi.org/10.3390/f10030225

28. Sasidharan KR, Thangamani D, Prakash S, Muraleekrishnan K. Pollination ecology and breeding system in Dalbergia latifolia and D. sissoides. Ecol Environ Conserv 2020;26:76-81.

29. Yang S, Xue S, Kang W, Qian Z, Yi Z. Genetic diversity and population structure of Miscanthus lutarioriparius, an endemic plant of China. PLoS One 2019;14:e0211471. https://doi.org/10.1371/journal.pone.0211471

30. Henderson B, Collins AS, Payne J, Forbes C, Saha D. Geologically constraining India in Columbia: The age, isotopic provenance and geochemistry of the protoliths of the Ongole Domain, Southern Eastern Ghats, India. Gondwana Res 2014;26:888-906. https://doi.org/10.1016/j.gr.2013.09.002

31. Hofmann C, Feraud G, Courtillot V. 40Ar/39Ar dating of mineral separates and whole rocks from the Western Ghats lava pile: Further constraints on duration and age of the Deccan traps. Earth Planetary Sci Lett 2000;180:13-27. https://doi.org/10.1016/S0012-821X(00)00159-X

32. Wang T, Si Y, Dai H, Li C, Gao C, Dong Z, et al. Apex structures enhance water drainage on leaves. Proceed Natl Acad Sci 2020;117:1890-4. https://doi.org/10.1073/pnas.1909924117

33. Andrianoelina O, Favreau B, Ramamonjisoa L, Bouvet JM. Small effect of fragmentation on the genetic diversity of Dalbergia monticola, an endangered tree species of the eastern forest of Madagascar, detected by chloroplast and nuclear microsatellites. Ann Bot 2009;104:1231-42. https://doi.org/10.1093/aob/mcp231

\

Article Metrics
333 Views 188 Downloads 521 Total

Year

Month

Related Search

By author names

Similar Articles